学院19级首批新生军训系列报道——新生辅导员之“感谢你的坚毅与温柔”

2019年07月26日 00:00 次浏览 孙庆好 校园要闻

军训第五天,一封来自新生家长的感谢信让师生们再一次感受到师德的崇高和辅导员的伟大。

现代服务系19级高速铁路客运乘务1班的学生们会亲切的称呼他们的辅导员崔艺琳为“小崔老师”,很多学生从报道时初见崔老师,就被他的温文尔雅所吸引,也被崔老师铁路行业一线工作的经历所感染,这些都给了学生们极大的鼓舞和指引。

随之而来的军训让学生们经历了一次难忘的考验,但即使每天烈日炎炎,崔老师也都会一直陪在学生身边。严格的训练让一些学生偶尔感到身体不适,为了保证第一时间了解班级每个人的身体状态,崔老师全天24小时保持手机畅通,生怕学生的身体出一点点问题,即使在众人熟睡的凌晨,也会在接到电话后及时赶到生病的学生身边,陪同学生赶往医院就诊,保证了最佳的治疗时间,使学生转危为安。

在大连枫叶职业技术学院,像崔老师这样优秀负责任的老师还有很多,他们在军训期间,无时无刻不在陪伴着新生,他们与班级,与学生同在。

老师,您辛苦了!

崔老师与学生们

崔老师带班的19高铁1班

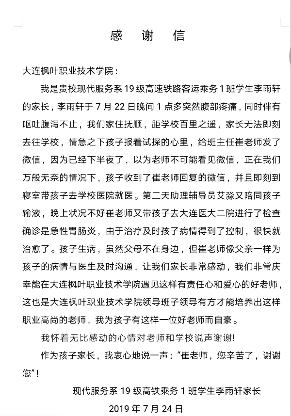
学生家长的感谢信

上一条:发挥党委政治核心作用 全力创建高水平枫叶职院——中国共产党大连枫叶职业技术学院第一次党员大会胜利召开 下一条:学院19级首批新生军训系列报道——新生感言之“老师我想对你说”

学院19级首批新生军训系列报道——新生辅导员之“感谢你的坚毅与温柔”
责任编辑: 审核: