大黑石校区:0411-84899111、84899222
七顶山校区:0411-87168111、87168222
ENGLISH
学院概况
校长致辞
校训
学院简介
办学理念
图说校园
校园视频
院史大事
名家智库
校企深度合作
组织机构
招生就业
招生网
就业处
合作交流
继续教育与国际合作交流学院
校企合作
校校合作
国际教育学习平台
院系风采
护理产业学院
智能制造未来学院
智慧城市服务产业学院
安全应急管理与密码产业学院
智能互联网产业学院
低空经济产业学院
数字经济产业学院
大连新港通关技工学校
马克思主义学院
党群建设
组织宣传统战部
团委
公共服务
党政办公室
网信中心
招标采购招商
信息公开
学院概况
校长致辞
校训
学院简介
办学理念
图说校园
校园视频
院史大事
名家智库
校企深度合作
组织机构
招生就业
招生网
就业处
合作交流
继续教育与国际合作交流学院
校企合作
校校合作
国际教育学习平台
院系风采
护理产业学院
智能制造未来学院
智慧城市服务产业学院
安全应急管理与密码产业学院
智能互联网产业学院
低空经济产业学院
数字经济产业学院
大连新港通关技工学校
马克思主义学院
党群建设
组织宣传统战部
团委
公共服务
党政办公室
网信中心
招标采购招商
信息公开
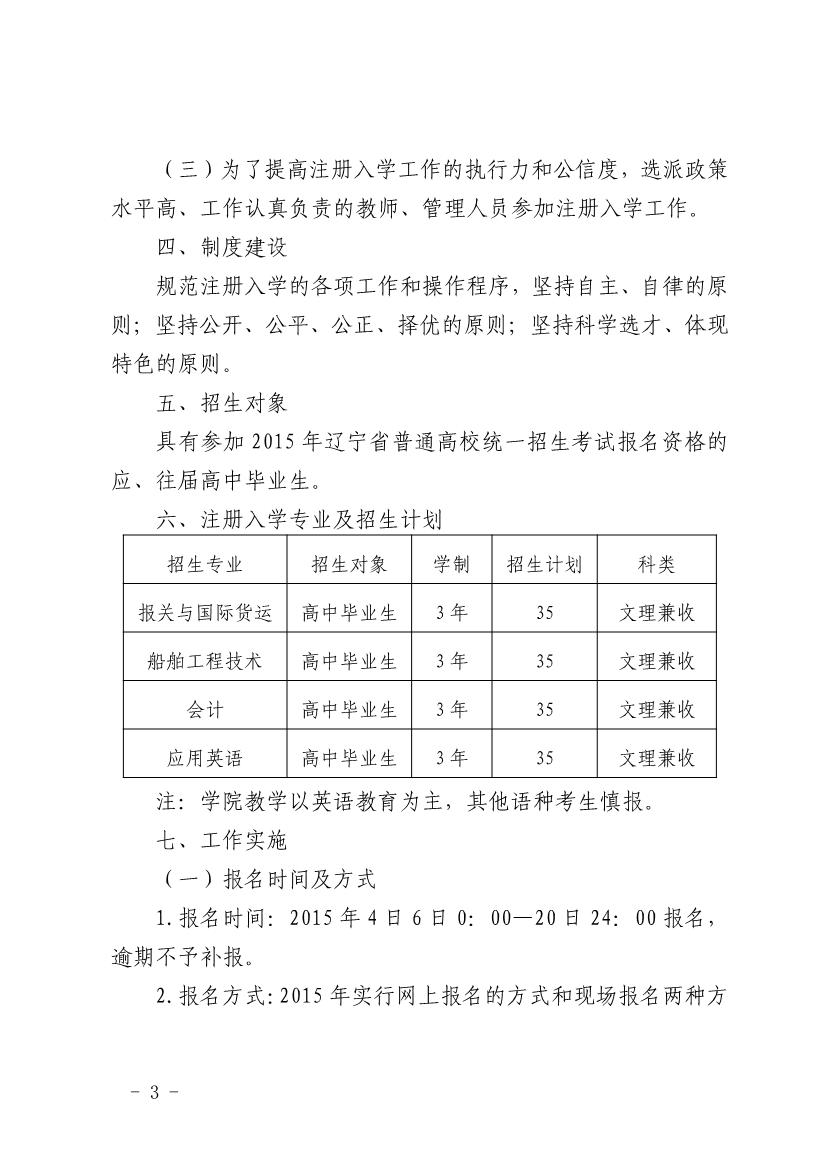
招生考试信息—关于开展注册入学的实施方案
2015年12月08日 00:00
次浏览
招生工作室
信息公开
首页
/
正文
上一条:
招生考试信息—2015年招生章程
下一条:
招生考试信息—关于开展单独招生工作的实施方案
招生考试信息—关于开展注册入学的实施方案
责任编辑:
审核:
上一篇
招生考试信息—2015年招生章程
下一篇
招生考试信息—关于开展单独招生工作的实施方案
返回顶部